今年“3·15”期间
百果园被曝出门店存在
使用腐烂水果制作高价果切、
隔夜水果存放冰箱后
次日充当鲜果售卖、
随意定义车厘子等级等乱象
3月16日,百果园发布
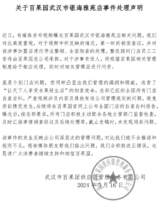
关于百果园武汉市银海雅苑店事件处理声明
▼
烂水果被做成果切出售
百果园:个别门店问题,停业整顿
据湖北经视报道,记者应聘百果园武汉银海雅苑门店的店员岗位,门店店长在面试中表示虽然记者没有拿到《食品健康许可证》,但也可以马上上岗。工作期间,记者发现店内小型冰箱存有不新鲜、腐烂的水果,店员趁没有顾客时将腐烂的苹果、橙子制作成高价果切,甚至称之为:“化腐朽为神奇”。
此外,记者还发现门店销售隔夜开切的水果情况十分普遍,并对顾客谎称是当日现剥。然而,记者在百果园员工培训中了解到,百果园门店售卖事先切好的果切拼盘、隔夜开切的水果以及过期水果都属于违规行为。
报道中称,百果园设有督导经理对门店进行巡查,督导经理在上述门店中发现保质期为两天,但已售卖四天未下架的过期红树莓。该督导经理未监督门店店长为过期红树莓买单,随后店长要求店员当日内必须卖出上述过期红树莓。记者另获悉,蜜凰冰糖梨这一单品在很多门店都是过期售卖的。
报道续称,根据百果园规定,车厘子按大小可以分为J到JJJJ四个等级,其中J的车厘子售价为每公斤181.8元,JJ的车厘子售价为每公斤198元,JJJJ的车厘子售价为每公斤318元。但记者在门店工作期间发现,车厘子等级几乎是由店员随意决定的。

3月16日,百果园武汉微信公众号发布声明回应称,对此高度重视,对于视频中所反映的情况,第一时间核实查证,并对该涉事加盟店进行停业整顿、全面彻查的处理。整改期间门店员工工资将由百果园总公司承担。对于涉事责任人,将根据百果园相关管理制度给予相应处理,同时对相关管理层进行问责。
百果园武汉提及,虽是个别门店问题,但同样凸显出管理的漏洞和瑕疵,违背了“让天下人享受水果好生活”的初衷使命,总部已组织全国所有门店自查自纠,严查视频涉及内容及其他有违公司管理规定的问题,避免类似情况发生,后续将在百果园官网上公布全国门店的自查自纠报告。曝光后,按总部要求,所有门店积极主动配合各地主管部门监督检查,及时汇报事情调查经过及后续处理等,截至发稿时,未发现同类问题。
此前就有门店出售隔夜果切
公开信息显示,百果园以加盟模式为主,加盟模式占比高达99.8%。截至2023年上半年,百果园共有门店5958家,其中加盟门店5945家。此外,公司较2022年上半年净增加门店507家。
值得注意的是,据极目新闻2022年报道,有科普博主发布视频称,他们暗访百果园门店时,发现有门店工作人员不仅售卖隔夜果切水果,还把即将变质的水果进行切块售卖。
随后,百果园官方微博发文表示:对不起,辜负了大家对我们的信任!经自查,视频中两家涉事门店存在将水果违规分级、售卖隔夜果切水果等问题。
中央财经大学副教授刘春生在接受记者采访时表示:“百果园食品安全问题频发与其加盟模式、加盟门店过多关系较大。加盟模式下,总部对单个加盟店的实际运营控制力度可能相对有限,若缺乏有效的管理和监管机制,就可能导致个别加盟商为了降低成本、提高利润而忽视食品安全规范。”
你平时喜欢买果切吗?
体验如何?
评论区聊聊
来源:南方网综合每日经济新闻、湖北经视、百果园武汉官微、极目新闻等
编辑:小麦
校对:赖玉清
2月29日起至4月5日
诚邀您用“拍绘颂咏品”的形式
寻找广州城内的“英雄花”
点击下方图片
参与五大赛事,领取海量奖励
“英雄花开英雄城”
网上征集活动等你来